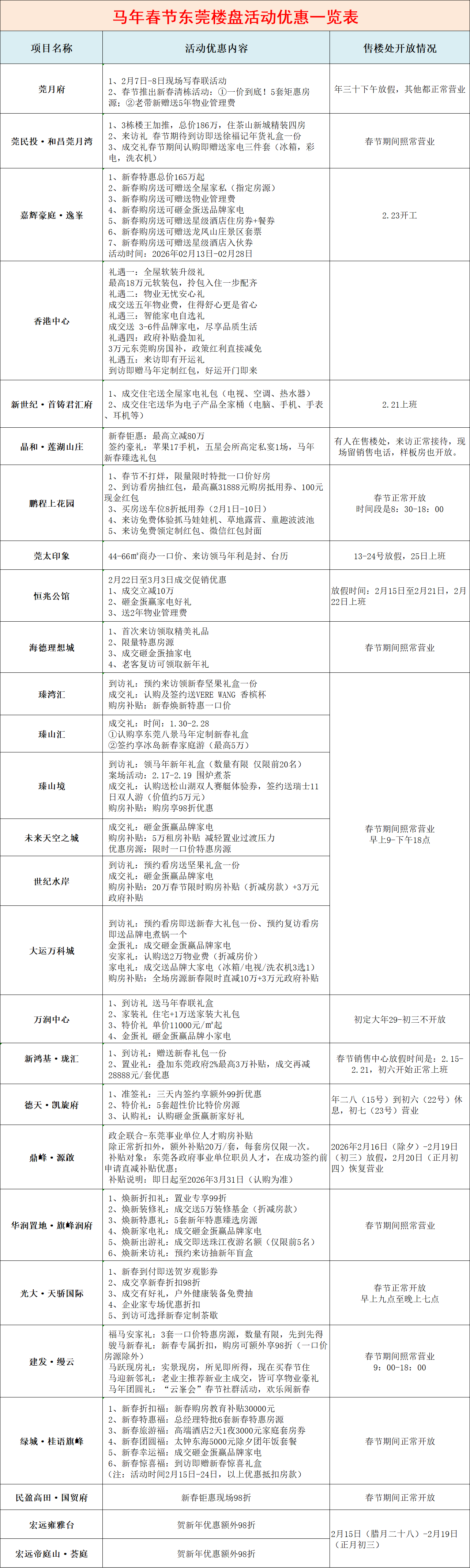
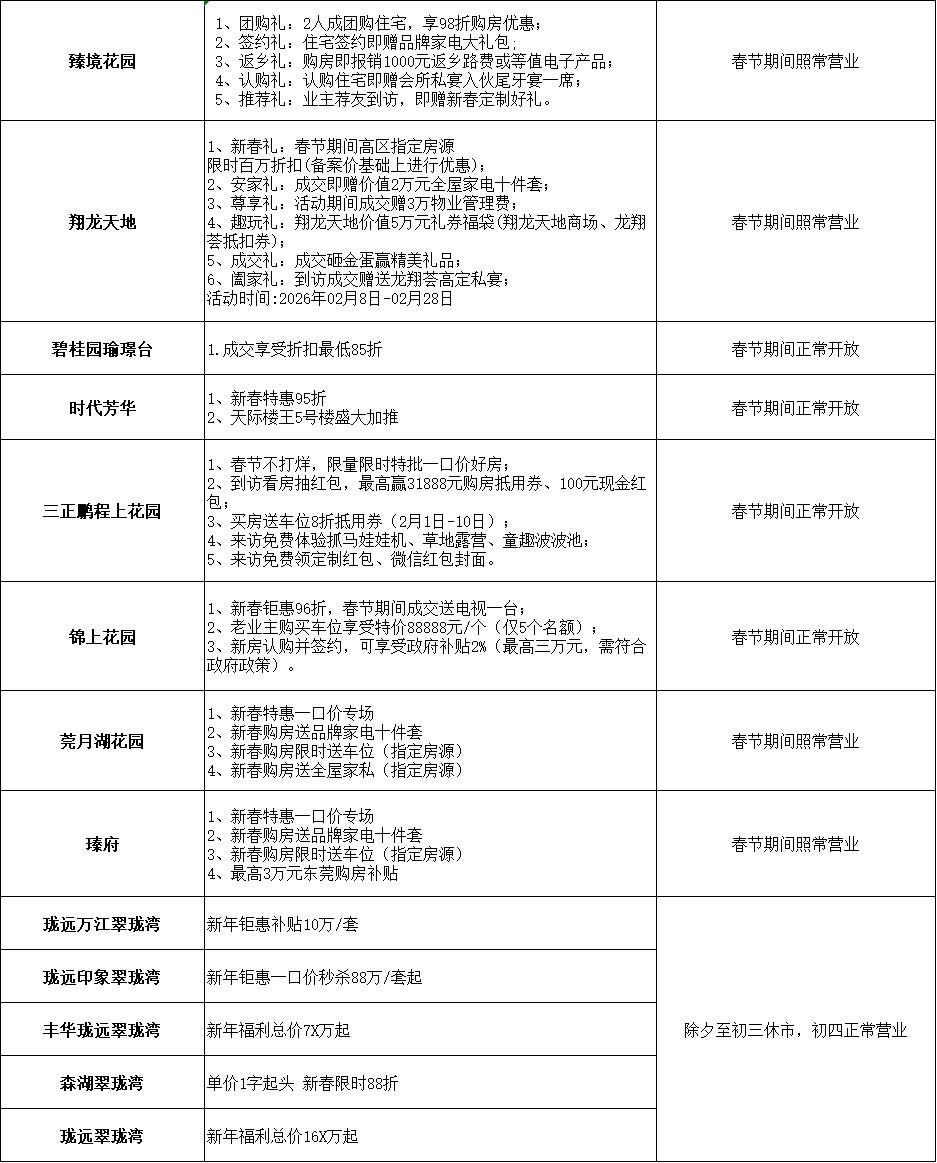
临近春节,当许多人踏上归途、享受团圆之际,东莞楼市同样呈现出一片温馨景象。众多品牌开发商纷纷推出“春节不打烊”特别活动,以纷呈的节庆暖场、空前的让利优惠和务实的政策叠加,积极抢抓开年行情,全力冲刺一季度楼市“开门红”。

春节来临,东莞楼市呈现出一片温馨景象
活动纷呈,优惠“年味”十足
记者走访市场发现,为了吸引返乡客群及本地改善客户,东莞各楼盘铆足劲头,将新春喜庆氛围与购房优惠深度融合。从年味十足的“写春联、送年货”,到诚意满满的“送软装、送家电、送物业费”,再到真金白银的“购房补贴”,活动花样繁多,吸引力十足。

瑧山镜优惠海报
如瑧山镜、瑧湾汇、世纪水岸、理想城、莞月湾、桂语旗峰看房送年货礼盒、精美礼品,天骄国际送贺岁电影票,旗峰润府抽新年盲盒,香港中心、鹏程上花园送红包等。

图为宏远帝庭山营销中心
如果成交,同样实惠多多。从“送五年物业管理费”“送全屋品牌家电”“送全屋家私”,到“送华为电子产品全家桶”“送星级酒店旅游套餐”乃至“送冰岛、瑞士游”,礼遇价值不断升级,旨在降低业主的入住与安家成本,增强买房的幸福感。

新世纪首铸君汇府优惠海报
更为核心的是,各大楼盘推出了力度可观的“新春清栋”、“开门红”特惠。直接的价格折让成为主流,如莲湖山庄推出“最高立减80万”,大运万科城、恒兆公馆等多家项目提供“新春限时直减10万”优惠。此外,“一口价特惠房源”在多个项目均有供应,力求以直观的价格打动购房者。

莲湖山庄实景图
走访过程中,有市民就向记者表示:“平时工作忙,正好趁假期多看几个盘比较一下。现在利率低,房价优惠,还有补贴,感觉是个机会。”

莞民投莞月学府写春联活动实拍图
政策叠加,置业“引力”加倍
除了开发商自身的让利,东莞市推出的购房补贴政策成为春节楼市的又一重要“助推器”。
新年伊始,东莞统筹安排1亿元资金的购房补贴政策,对于2026年一季度期间在东莞购买新建商品住房并完成相关手续的购房人,给予购房合同总价2%、最高3万元的补贴。多个楼盘在宣传中明确标注可叠加享受“最高3万元的东莞购房补贴”,让购房者切实享受到政策红利。

香港中心实拍图
更值得关注的是,部分楼盘针对特定群体推出了专项优惠,如“人才购房补贴20万元”“购房教育补贴3万元”等,契合东莞爱才惜才、引才留才的人才政策。

凯旋府实拍图
业内分析人士指出,春节期间东莞楼盘“不打烊”并推出组合式优惠,一方面是房企顺应市场趋势,积极去库存、回资金的常态举措;另一方面,也是敏锐抓住了春节返乡置业潮及年初政策利好窗口期,通过营造浓厚的促销氛围和实在的让利,激发潜在购房需求,为全年销售开好头、起好步。

未来天空之城春节优惠海报
这种“楼盘让利+政策补贴”的双重优惠模式,显著提升了市场的关注度和吸引力。借助“马年”春节,东莞房企也以万马奔腾的气势,用十足的信心与诚意,迎接新春楼市,也为全年房地产市场的平稳健康发展注入了一剂“强心针”。


(记者 梁波)
网友跟贴